- Conseils et outils
Email marketing automation : 10 bonnes pratiques à adopter
L’email marketing automation, c’est quoi exactement ?
L’email marketing automation consiste à envoyer automatiquement des emails personnalisés, déclenchés par des actions ou données spécifiques (ex : inscription, achat, inactivité…). Contrairement aux newsletters classiques envoyées à toute une base, ces messages sont ciblés, personnalisés et déclenchés automatiquement selon le contexte, avec pour objectif de renforcer la relation client et stimuler les conversions.
Exemples de types d’emails automatisés :
- Email de bienvenue après une inscription
- Relance panier abandonné
- Message d’anniversaire avec une offre spéciale
- Email post-achat pour demander un avis
- Relance après période d’inactivité
- Offre de fidélité après plusieurs commandes
Pourquoi automatiser vos campagnes d’email marketing ? ✉️
Automatiser ses campagnes email, ce n’est plus une option : c’est devenu une condition pour rester compétitif. En s’appuyant sur des déclencheurs comportementaux et des données utilisateurs, l’email marketing automation permet d’envoyer le bon message, à la bonne personne, au bon moment.
Résultat : plus de pertinence, plus d’engagement, et des performances nettement améliorées.
Gains de temps, personnalisation et conversion
Les avantages sont multiples :
⏱️ Gain de temps : un scénario bien conçu peut envoyer des milliers d’emails ciblés sans intervention manuelle. Par exemple, une campagne segmentée peut toucher 10 000 prospects en quelques clics.
Personnalisation à grande échelle : grâce aux données clients, chaque message s’adapte au profil et au comportement du destinataire (historique d’achat, pages consultées, fréquence de visite…). L’IA peut même suggérer des produits personnalisés.
Meilleure conversion : un email de bienvenue automatisé obtient, en moyenne, un taux d’ouverture 4 fois supérieur à une newsletter classique.
L’automatisation permet donc de concilier efficacité opérationnelle et expérience client sur-mesure.
Différences entre email marketing et email automation
Il est crucial de distinguer deux approches :
- Email marketing traditionnel : envoi ponctuel ou programmé à une base de contacts (ex : newsletter mensuelle).
- Email marketing automation : envoi déclenché automatiquement en fonction d’actions ou de données liées à vos contacts (ex : inscription, clic, achat, inactivité, etc.).
L’automatisation permet de scénariser des parcours utilisateurs dynamiques et d’interagir avec chaque contact au bon moment de son cycle de vie — sans surcharger les équipes marketing.
Exemple : Lorsqu’un prospect télécharge votre catalogue, une séquence d’emails peut se déclencher automatiquement pour lui proposer du contenu complémentaire, un témoignage client, puis une invitation à prendre rendez-vous.
Les bonnes pratiques pour réussir vos emails automatisés
1. Bien segmenter votre base de données
Une base bien segmentée, c’est la clé de l’efficacité.
Vous pouvez segmenter par différents critères pour ensuite adapter vos campagnes pour qu’elles répondent aux besoins spécifiques de chaque groupe :
- comportement (pages visitées, achats)
- profil (type de client, secteur, poste)
- niveau de maturité (lead froid, chaud, client actif)
Exemple : Un lead qui télécharge un livre blanc SEO recevra une série d’emails sur ce thème, tandis qu’un client inactif depuis 6 mois recevra une relance personnalisée.
2. Personnaliser chaque message selon le cycle de vie client
Un email générique ne performe jamais aussi bien qu’un message adapté au moment du parcours :
- Email de bienvenue : pour un nouveau contact
- Email de relance : en cas de panier abandonné
- Email post-achat : pour remercier et fidéliser
L’automatisation vous permet de créer ces messages automatiquement, tout en les personnalisant avec les données clients.
Exemple : Un utilisateur s’inscrit à une formation gratuite. Il reçoit un email de bienvenue avec son prénom, le lien direct pour commencer et une proposition de RDV avec un conseiller pédagogique. Trois jours plus tard, un email automatique l’invite à découvrir la version avancée de la formation.
3. Créer des scénarios de nurturing efficaces
Les workflows de nurturing accompagnent vos leads jusqu’à la conversion. Chaque interaction déclenche une nouvelle étape, de façon fluide et pertinente.
Exemple : après le téléchargement d’un guide, un scénario en 3 temps peut proposer :
- Un email de remerciement
- Un témoignage client
- Une invitation à un appel découverte
Ce type de parcours automatisé augmente considérablement vos chances de convertir.
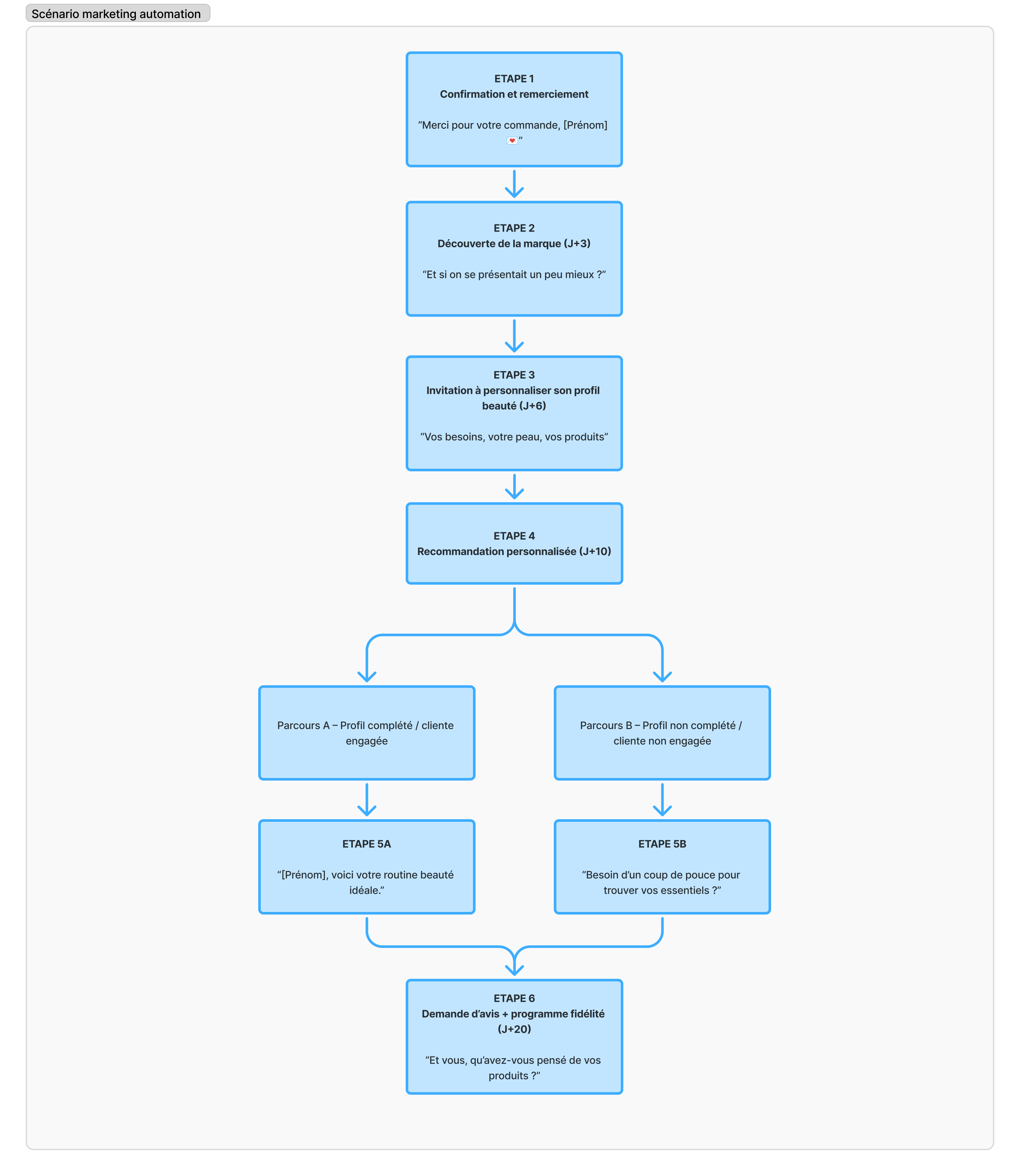
Exemple : Voici un exemple de scénario de marketing automation pour un site e-commerce spécialisé dans les produits de beauté. Le but ici est de transformer une première commande en relation client fidèle, grâce à un parcours en 6 étapes avec personnalisation progressive.
Objectif : fidéliser une nouvelle cliente après son premier achat

4. Rédiger des objets d’email engageants
L’objet est la première chose que vous contacts voient en recevant votre message.
Pour inciter à l’ouverture, il doit être :
- clair et engageant
- court (40-60 caractères)
- personnalisé si possible
Le A/B testing automatisé permet de tester plusieurs variantes d’objet pour déterminer celle qui génère le meilleur taux d’ouverture.
Exemple : Pour une offre de consulting, test de deux objets :
Variante A : “Votre stratégie digitale est-elle prête pour la rentrée ?”
Variante B : “Ce conseil pourrait doubler vos leads en 30 jours”

5. Optimiser le design et l’accessibilité de vos emails
Un email bien designé améliore l’expérience utilisateur.
Veillez à :
- avoir un design responsive mobile
- hiérarchiser le contenu (titres, paragraphes, boutons)
- faciliter la lecture (accessibilité : polices lisibles, contrastes clairs)
Exemple : Plus de 70 % des emails sont aujourd’hui ouverts sur mobile. Il est donc indispensable de penser responsive dès la conception et d’adapter le design pour garantir une lecture confortable sur smartphone : blocs bien hiérarchisés, polices lisibles, boutons larges et facilement cliquables.
6. Tester et itérer (A/B testing)
Le test A/B est un levier d’optimisation permanent qui consiste à tester plusieurs versions de vos emails auprès d’une partie de votre audience pour identifier ce qui fonctionne le mieux.
Vous pouvez tester :
- les objets
- les visuels
- les CTA (call-to-action)
- l’heure ou le jour d’envoi
En analysant les résultats, vous améliorez vos campagnes en continu, sans tout remettre en question.
Exemple : Une marque teste deux versions d’un email de relance :
Version 1 : Visuel immersif en haut de l’email
Version 2 : Message texte avec bouton dès le début
7. Surveiller vos KPIs (ouvertures, clics, conversions)
Suivez de près vos indicateurs :
- Taux d’ouverture : reflète l’impact de l’objet
- Taux de clics : évalue la pertinence du contenu
- Taux de conversion : mesure l’efficacité globale de la campagne
Chez Voyelle, nous définissons avec vous les KPIs les plus pertinents selon vos objectifs (taux de conversion, réengagement, valeur client, etc.) et créons un tableau de bord sur-mesure pour piloter vos campagnes en temps réel. Vous gardez ainsi une vision claire et actualisée de vos performances, avec des indicateurs adaptés à votre stratégie.
8. Gérer la fréquence et le timing intelligemment
Un excès d’emails tue l’engagement. L’automatisation permet d’ajuster :
- la fréquence d’envoi selon le niveau d’interaction pour éviter de sur-solliciter vos contacts et de les lasser
- le meilleur moment d’envoi selon le fuseau horaire ou les habitudes de lecture pour améliorer l’engagement
Astuce : vous pouvez mettre en pause automatique les contacts qui n’interagissent plus après un certain nombre de messages.
Exemple : Une marque de vêtements remarque une baisse d’engagement. Elle automatise une règle : si un contact ne clique pas après 3 emails, la fréquence passe de 1 email par semaine à 1 email par mois. Ainsi, le taux de désinscription pourrait baisser de presque 30 %.
9. Intégrer des emails post-achat et relationnels
L’automatisation ne se limite pas à l’acquisition de leads, elle permet aussi de renforcer la relation et la fidélité. Nourrissez la relation au-delà de l’achat avec des :
- Emails de remerciement
- Demandes d’avis
- Offres personnalisées selon l’historique d’achat
- Relances en cas d’inactivité
- Promotion sur des produits complémentaire
Exemple : « Vous n’êtes pas revenu depuis un moment… Votre espace vous attend toujours ! Profitez de -15 % sur votre prochaine commande. »
Cet email peut être automatiquement déclenché après 90 jours d’inactivité d’un client, afin de le réengager de manière douce et personnalisée. Ces messages renforcent la fidélité et stimulent le réachat.
10. Assurer la conformité RGPD
Avant toute chose, veillez à respecter le Règlement Général sur la Protection des Données (RGPD) :
- Obtenez un consentement explicite de vos contacts avant de leur envoyer des emails
- Proposez une option de désinscription claire et facile
- Ne conservez pas les données inutiles
Quels outils d’automatisation email utiliser ? ️
Brevo, ActiveCampaign, Mailchimp, Hubspot…
De nombreux outils d’automatisation email existes, chacun aves ses spécificités et ses fonctionnalités :
- Brevo (ex-Sendinblue) : accessible, complet, avec gestion SMS intégrée.
- ActiveCampaign : idéal pour les PME, avec segmentation avancée.
- Mailchimp : parfait pour débuter, grâce à son interface intuitive.
- HubSpot : puissant, surtout en B2B, avec CRM intégré et logique inbound.
- Jasper AI / Copy.ai : pour générer du contenu email assisté par IA.
Le bon outil dépendra de votre budget, de vos objectifs, et de la complexité de vos campagnes. Nos experts peuvent vous conseiller pour identifier la solution la plus adaptée à vos besoins, vous accompagner dans sa configuration et vous former à son utilisation optimale.
Comment Voyelle vous aide à réussir votre stratégie d’email automation
Vous souhaitez être accompagné dans votre stratégie webmarketing ?
Chez Voyelle, nous aidons les entreprises à concevoir, déployer et optimiser leur stratégie d’email marketing automatisé, pour des campagnes plus efficaces et ciblées.
Notre approche :
- Audit de votre base de données et segmentation
- Conception de scénarios personnalisés et performants
- Création de contenus engageants avec ou sans IA
- Paramétrage sur vos outils existants
- Suivi des KPIs et itérations en continu
Vous voulez structurer une stratégie de marketing automation performante et durable ?
Chez Voyelle, nous vous aidons à mettre en place un marketing automation sur-mesure, aligné avec vos objectifs business, vos ressources internes et votre maturité digitale. De la définition des scénarios à l’analyse des résultats, en passant par le choix des bons outils, notre agence webmarketing à Rennes vous accompagne pour faire de l’automatisation un vrai levier de performance et de relation client.
Le mot de l’expert
« J’ai vu des e-commerçants multiplier leur taux de conversion par deux simplement en mettant en place des séquences automatisées bien pensées : relance de panier abandonné, email post-achat, recommandations produits, demandes d’avis… Ce type de stratégie permet d’envoyer le bon message, à la bonne personne, au bon moment – sans surcharger l’équipe marketing. »
— Marina Desroches, Consultante webmarketing chez Voyelle
